028-87086752

    成都金英专利代理完美电竞

    CHENGDU JINYING PATENT FIRM

    快速响应客户需求,做客户满意的服务机构

    完美电竞官网 >> 新闻中心 >>行业新闻 >> 国家知识产权局印发《知识产权促进民营经济发展实施办法》
    详细内容

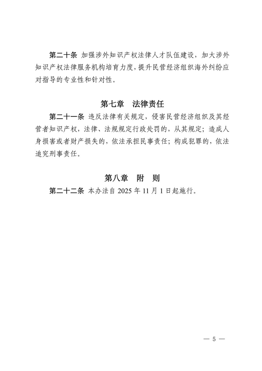
    国家知识产权局印发《知识产权促进民营经济发展实施办法》

    时间:2025-11-07     【转载】   来自:国家知识产权局

    国家知识产权局关于印发《知识产权促进民营经济发展实施办法》的通知.jpg


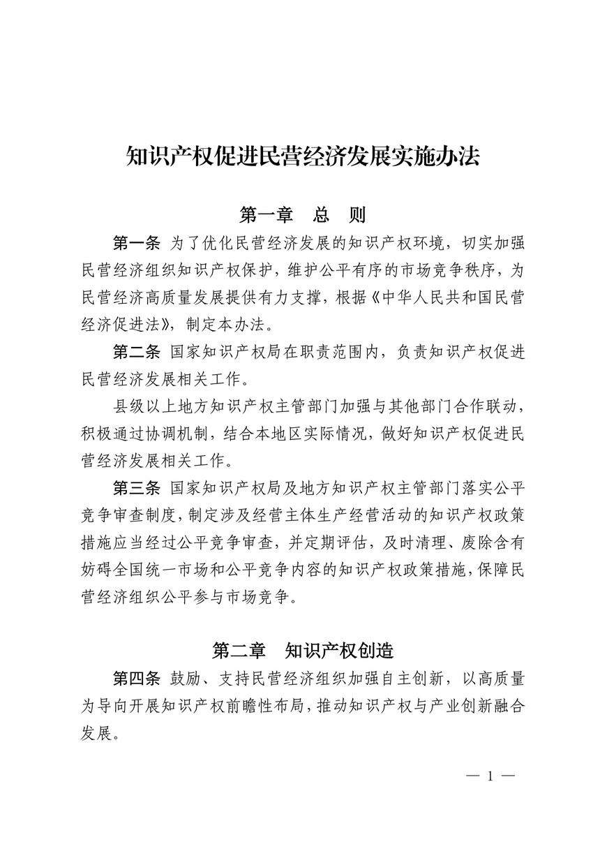
    近日,国家知识产权局印发《知识产权促进民营经济发展实施办法》。《办法》共二十二条,分为八章,主要确定了如下内容:


    (一)知识产权创造方面

    明确鼓励、支持民营经济组织加强自主创新,以高质量为导向开展知识产权前瞻性布局(第四条),持续提高知识产权审查质量和效率,主动服务包括民营经济组织在内的各类经济组织的获权需求(第五条)。

    (二)知识产权保护方面

    明确加大对民营经济组织及其经营者创新成果的知识产权保护力度,依法查处侵犯商标专用权、专利权等违法行为(第六条),发挥国家级知识产权保护中心作用加强知识产权快速协同保护,为民营经济组织提供专利快速预审、专利快速确权“一站式”纠纷解决方案(第七条),拓展民营经济组织知识产权纠纷多元化解渠道(第八条)以及加强涉外知识产权保护工作,提升涉外知识产权风险预警防控能力。

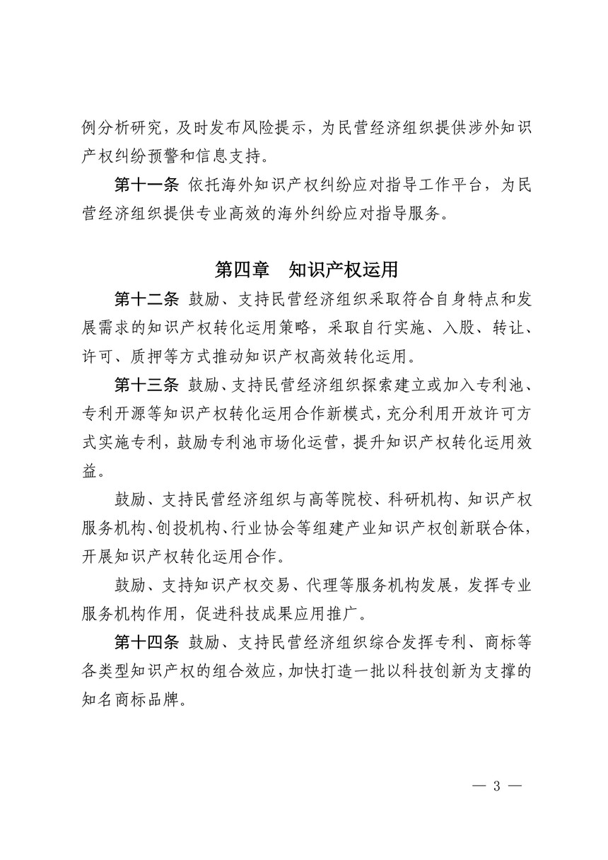
    (三)知识产权运用方面

    明确鼓励、支持民营经济组织采取符合自身特点和发展需求的知识产权转化运用策略,采取自行实施、入股、转让、许可、质押等方式推动知识产权高效转化运用(第十二条),鼓励、支持民营经济组织探索建立专利池、专利开源等知识产权转化运用合作新模式,充分利用开放许可方式实施专利,组建产业知识产权创新联合体(第十三条)以及鼓励、支持民营经济组织综合发挥专利、商标等各类型知识产权的组合效应,加快打造以科技创新为支撑的知名商标品牌(第十四条)。


    (四)知识产权公共服务方面

    明确发挥知识产权公共服务供给优势,精准服务民营经济组织(第十五条),完善知识产权公共服务平台功能,民营经济组织提供一网通办便捷服务,加大对民营经济组织的数据开放共享(第十六条)。


    附办法全文



    文章内容来源:国家知识产权局网站

    免责声明:若有来源标注错误或涉及文章版权问题,请与本网站联系,本网站将及时更正、删除,谢谢。



    版权所有:成都金英专利代理完美电竞

    联系电话:028-87086752

    邮箱:jyzl@cdjyzl.com

    公司地址:四川省成都市青羊区光华东三路489号西环广场1栋1204-1207号

    备案号:蜀ICP备2023006540号-1



    成都金英专利代理完美电竞

    微信扫一扫,关注我们

    客服中心
    联系方式
    028-87086752
    028-87086025
    13880216127
    13608033748
    - 在线客服
    扫一扫,添加客服微信
    技术支持: 林熠网络 | 管理登录
    seo seo

    【网站地图】【sitemap】